自108年6月15日起至110年6月14日止,購買經經濟部核定能源效率分級第1級或第2級之新電冰箱、新冷暖氣機或新除濕機非供銷售且未退換貨者,可於購買日之次日起6個月內以線上或臨櫃(郵寄)方式向國稅局申請退還減徵貨物稅稅額。
下載:購買電冰箱冷暖氣機除濕機減徵退還貨物稅稅額申請(或撤回申請)書
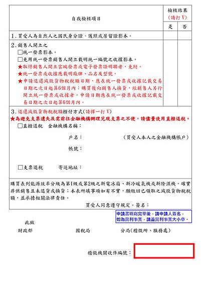
(一)申請書第1頁之填寫內容

1.買受人基本資料
填寫個人、營利事業或機關團體之姓名∕名稱、身分證統一編號∕統一編號、負責人姓名、聯絡電話及地址等。
2.購買產品資訊
(1)購買日期:統一發票或收據記載之交易日
(2)銷售人統一編號:開立統一發票或收據之營業人統一編號
(3)統一發票字軌號碼:連同字軌號碼共10碼,如為收據者免填
(4)廠牌:可從統一發票、收據、訂單或保固卡等得知
(5)品名:請填寫代號 1(電冰箱)、2(冷暖氣機)、3(除濕機)
(6)型號:可從統一發票、收據、訂單或保固卡等得知
(7)製造號碼或機器號碼:可從保證書、保固卡、機體貼紙或外箱等處得知

(二)申請書第2頁之填寫內容

1.身分證明文件
買受人為自然人者,應檢附國身分證、護照或居留證影本。
2.購買證明文件
應檢附載明廠牌、品名及型號之統一發票或收據影本(雲端發票或電子發票證明聯者,免附)。

3.退稅方式(儘量選擇直撥退稅)
(1)直撥退稅:填寫申請人本人之金融機構名稱、戶名及帳號
(2)支票退稅:填寫寄送地址
4.簽名蓋章
申請書填寫完畢後,請申請人簽名,如為營利事業,請蓋營利事業大小章。
(三)申請書第3頁之填寫內容

第3頁不用填寫,將申請書(1~3頁)、身分證明文件及購買證明文件送交國稅局,該局於第3頁蓋用收件編號後,交買受人收執。
[連結1]:線上申請及紙本申請之作業流程
[連結2]:購買節能電器退還減徵貨物稅之方式
請先 登入 以發表留言。